Ir para o conteúdo.
|
Ir para a navegação
Ferramentas Pessoais
Acessar
Mapa do Site
Acessibilidade
Contraste
VLibras
Busca
Busca Avançada…
Página Inicial
A Câmara
E-mails e contatos
Estrutura
História
História de Campo Largo
História da Câmara
Organograma
Regimento interno
Procuradoria da Mulher
Controle interno
Plano estatégico institucional 2025
Servidores
TRANSPARÊNCIA
Portal da Transparência
Acesso a informação - LAI
Atas de registro de preços
2021
2024
Política de privacidade e proteção de dados
Prestação de contas
Verbas de gabinete
Concurso público
Concurso Público 2012
Terceira Chamada.
Sexta chamada
Sétima Chamada
Oitava Chamada
Nona Chamada
Décima Chamada
Décima Primeira Chamada
Décima Segunda Chamada
Décima Terceira Chamada
Decima Quarta Chamada.
Décima Quinta Chamada
Decima Sexta Chamada
Decima Setima Chamada
Decima Oitava Chamada
Decima Nona Chamada
Vigésima Chamada
Vigésima Primeira Chamada
Vigésima Segunda Chamada
Concurso Público 1994
E-SIC
Ouvidoria
PROCESSO LEGISLATIVO
Parlamentares
Mesa Diretora
Comissões
SAPL
Resoluções
Você está aqui:
Página Inicial
/
Banco de Imagens
/
Organograma
/
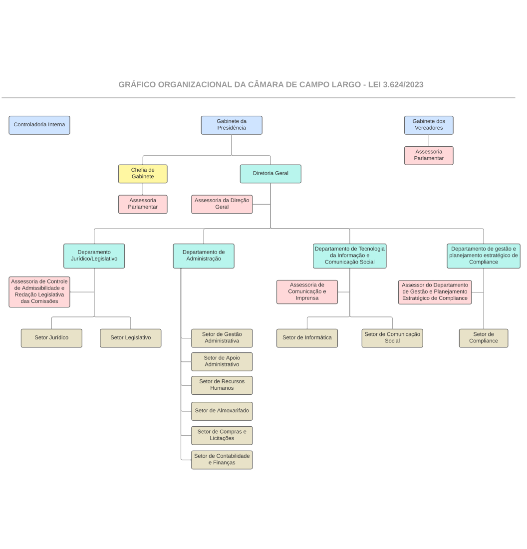
Organograma Lei 3624/2023
Info
Organograma Lei 3624/2023
por
Edimar Gequelim
—
última modificação
04/08/2023 13h43
Imagem no tamanho completo:
190 KB
|
Visão
Download