Página Inicial
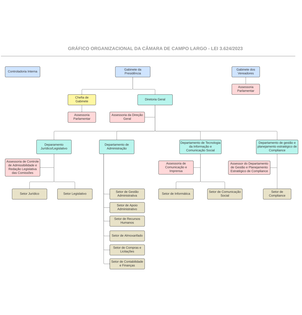
Organograma Lei 3624/2023