Ir para o conteúdo.
|
Ir para a navegação
Ferramentas Pessoais
Acessar
Mapa do Site
Acessibilidade
Contraste
VLibras
Busca
Busca Avançada…
Página Inicial
A Câmara
E-mails e contatos
Estrutura
História
História de Campo Largo
História da Câmara
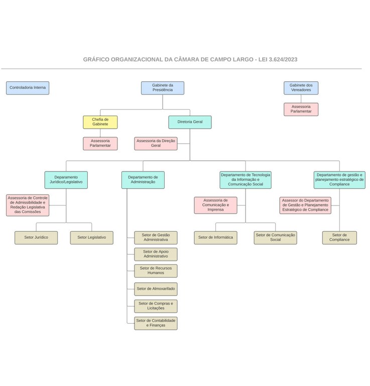
Organograma
Regimento interno
Procuradoria da Mulher
Controle interno
Plano estatégico institucional 2025
Servidores
TRANSPARÊNCIA
Portal da Transparência
Acesso a informação - LAI
Atas de registro de preços
2021
2024
Política de privacidade e proteção de dados
Prestação de contas
Verbas de gabinete
E-SIC
Ouvidoria
PROCESSO LEGISLATIVO
Parlamentares
Mesa Diretora
Comissões
SAPL
Você está aqui:
Página Inicial
/
Banco de Imagens
/
organogramacamaradecampolargo.jpeg
Info
por
Maykon Brantes
—
última modificação
29/01/2026 17h51
Imagem no tamanho completo:
42 KB
|
Visão
Download